本書は、CEFRおよび日本語教育の参照枠B1レベルの日本語力を身につけるために、活動を通して日本語を学習する本です。
日本語を使ってお互いの考えを伝え合い、話し合う過程で、社会人として活動するための日本語を学んでいきます。
文法や語彙を勉強してから日本語を使う練習をするのではなく、実際に社会的な活動を課題として設定し、その課題を遂行する中で、言葉をどう使うか考えて学びます。
【この本で身につく力】
①社会で活動するための日本語力 読む/聞く/話す(やりとり)/話す(発表)/書く
②社会人基礎力と社会人技術力
③複言語・複文化の社会で生きる力
【到達レベル】
CEFRおよび日本語教育の参照枠B1レベル
【授業時間】
約200時間
【もくじ】
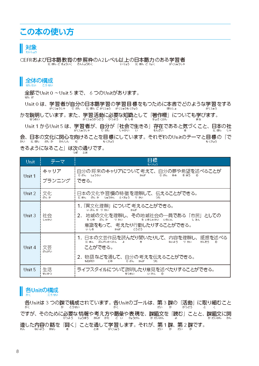
Unit0 このテキストで学ぶこと
第1課 どのようなことができるようになるか/第2課 社会で活動するために 社会人基礎力・社会人技術力/第3課 知っていますか?「著作権」
Unit1 キャリアプランニング
第1課 自己分析/第2課 自己PR/第3課 キャリアプランニング
Unit2 文化
第1課 私の町/第2課 日本の文化/第3課 クールジャパン
Unit3 社会
第1課 異文化理解/第2課 地域社会との関わり/第3課 多文化共生社会
Unit4 文芸
第1課 詩・俳句・短歌/第2課 物語「春の鳥」/第3課 物語作り
Unit5 生活
第1課 働き方を考える/第2課 生き方を考える/第3課 ライフスタイル
ダウンロード教材には以下のデータが含まれます。
補助教材
● CanDo 記録表
● ワークシート
● 作文記入用紙
● 評価表&振り返り表
教師用資料
● 語彙リスト
● 授業の進め方
● 評価シート
● つなぐにほんご教師用資料 お助けFAQ集 中級・上級
※解凍時に書籍に記載のパスワードが必要です。