日本留学へのパスポート! 留学試験で高得点を狙うならコレ!
日本留学試験対策問題集 ハイレベルシリーズ
読む部分を少なくして、時間をかけずに答えを見つけ出すテクニックが身につけ出すテクニックが身につく。100問掲載。
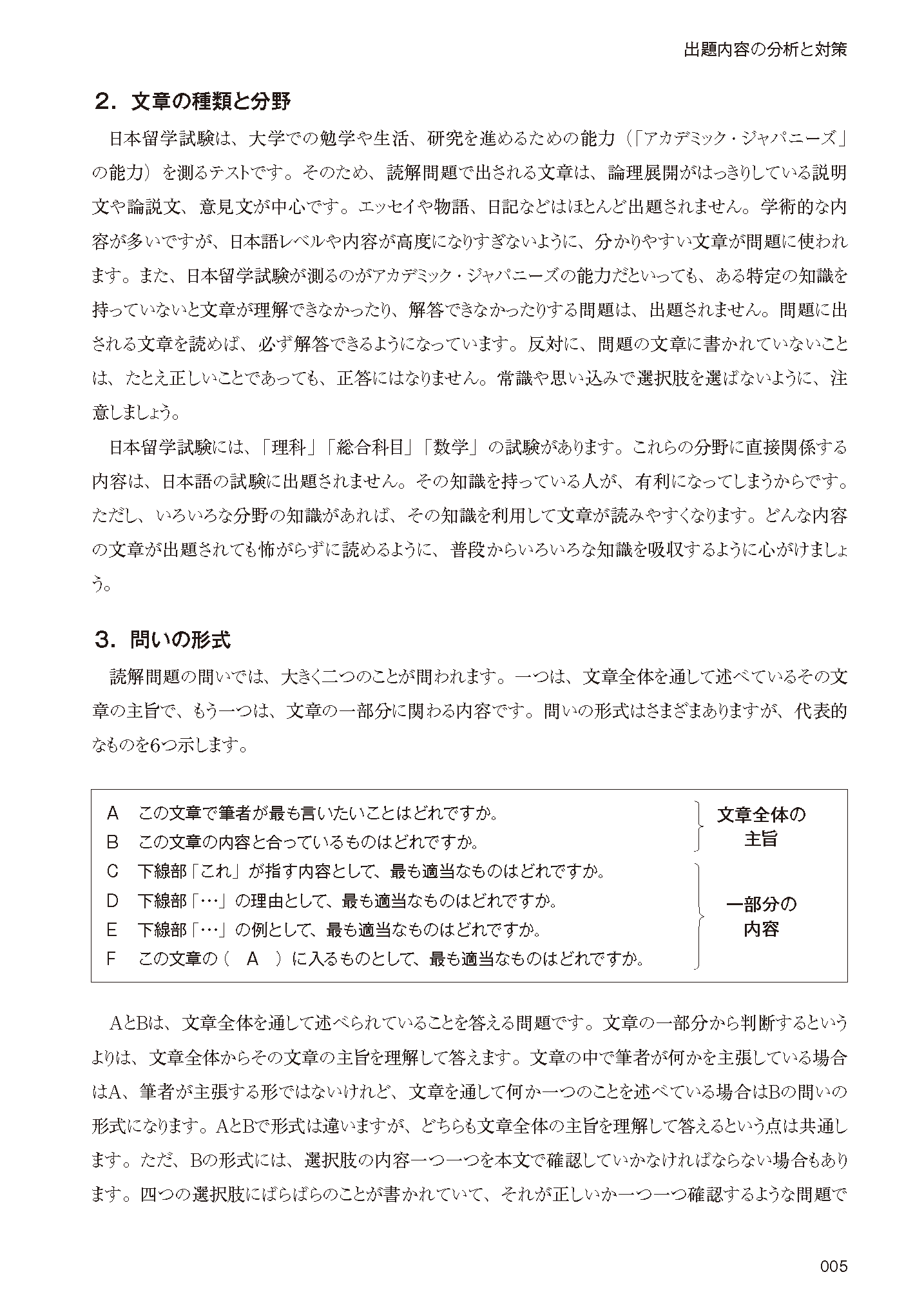
Your passport to studying in Japan!
Tips and strategies for scoring high on the EJU!
Nihon Ryugaku Shiken Taisaku Mondaishuu High-Level Series
Master test-taking techniques that help you minimize reading time and quickly locate the right answers.
Includes 100 carefully selected practice questions.